一、依据全国会计专业学位研究生教育指导委员会《关于加强双证会计硕士专业学位研究生复试工作的指导意见》和兰州交通大学研究生院发《关于做好2017年硕士研究生复试、录取工作的通知》【院发2017】003号文件精神,为做好会计硕士专业学位研究生招生考试复试(以下简称复试)工作,规范复试程序,根据学校研究生院的有关规定,制定本实施办法。复试工作要始终坚持公正公开、科学有效、严谨认真的原则。
二、复试工作在学院会计硕士专业学位研究生招生考试复试工作领导小组的组织下进行。
三、复试对象为符合《兰州交通大学2017年会计硕士(MPAcc)专业学位研究生招生简章》报考条件且初试达到365bet在线投注MPAcc复试分数线的考生,复试采取差额复试的形式。
四、复试包括:英语听力、政治理论、专业课笔试(专业课(一)、专业课(二))、综合素质面试(含英语口语)。
五、初试成绩占硕士研究生招生考试总成绩的50%,复试成绩占硕士研究生招生总成绩的50%。
六、复试依照如下程序进行:
(一)复试报到要求
1.请考生在经济管理学院网页( http://www.1haoshanfang.com/)上查看复试安排及细则和复试名单(见附件1)。
2. 资格审查:在复试过程中,按照教育部的相关要求需审核考生资格。
考生需携带以下材料:
(1)兰州交通大学2017年《研究生复试登记表》(考生自行登录我校研究生招生网页下载打印,填写并粘贴照片)。
(2)应届生:需要提交身份证、学生证、准考证、复试通知、学校教务处出具的加盖教务处红章(或成绩管理专用章)的前7个学期成绩单等材料的原件及复印件一份。
(3)往届生:需要提交身份证、毕业证、学位证、准考证、复试通知书以及考生人事档案中的本科成绩单、学信网学历认证(须加盖档案或人事管理部门红章)等材料的原件及复印件一份。
备注:所有材料的复印件要求A4幅面复印。
3. 复试费用:根据学校规定,每生每科30元,英语听力20元,总计为110元/人。
4. 如在规定时间内未到我中心报名,视为考生自动放弃本次复试。
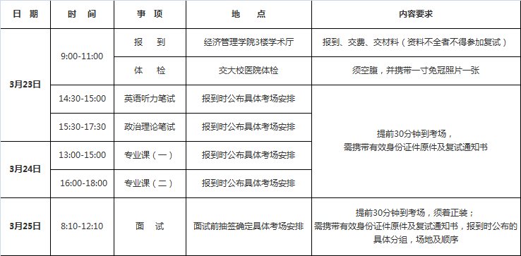
(二)复试具体安排如下(位置示意图见附件2):

注:1.请考生仔细阅读上表,了解所报考项目的复试安排,如未能按时赶到指定地点参加考试,则按自动弃权处理。2.考生必须到兰州交通大学校医院进行体检,未参加体检或体检不合格者不予录取。体检标准参照教育部、卫生部、中国残联印发的《普通高等学校招生体检工作指导意见》(教学〔2003〕3号)和《教育部办公厅 卫生部办公厅关于普通高等学校招生学生入学身体检查取消乙肝项目检测有关问题的通知》(教学厅〔2010〕2号)执行。
(三)复试形式
1.复试笔试
(1)英语听力:考试时间为30分钟,闭卷考试。
(2)政治理论:主要考察考生的政治素质、逻辑思维及写作能力、分析和解决问题的能力。考试题型为选择题、辨析题和材料分析题。考试时间为120分钟,卷面分值100分,闭卷考试。考试范围为:马列主义、毛泽东思想中国特色社会主义理论的相关常识;当前改革发展中的重大理论和实践问题(主要涉及经济方面的问题);十八大以来党和国家的最新理论和政策(主要涉及经济理论和政策)。
(3)专业知识:注重对考生专业基础知识、专业基本要求的考核。考试题型为选择题/判断题、简答题、计算题和业务题。考试分为专业课(一):《财务会计》和《审计》;专业课(二):《财务管理》和《成本与管理会计》。每课考试时间为120分钟,卷面分值100分,闭卷考试。考试范围为:(链接交大经管院主页),见兰州交通大学2017会计硕士专业学位(MPAcc)研究生入学考试复试大纲。
2.复试面试(具体流程详见附件3)
(1)英语口语面试:主要考察考生英语口语交流能力。每组5名考生,面试时间20-30分钟。
(2)综合素质面试:由面试专家随机提问,与考生互动交流,进一步考察考生基本素质。面试总时间每生不少于20分钟(含口语面试)。
(四)成绩计算
入学考试总成绩计算办法:入学考试总成绩=【复试成绩(换算为百分制)×50%+初试成绩(换算为百分制)×50%】
【复试成绩=听力成绩(50分)+笔试成绩(100分)+面试成绩(50分)】
【笔试成绩=政治理论成绩×30%+专业课笔试成绩(换算为百分制)×70%】
(五)录取办法
1.2017年兰州交通大学MPAcc计划招生27人。
2.按照初试复试加权总成绩统一排序,由365bet在线投注最终研究确定拟录取名单并上报学校研究生院。
3.考生必须参加所有复试环节的考核。
4.复试成绩换算成百分制后,低于60分者不予录取;面试成绩低于30分者,不予录取。
5. 体检不合格者,不予录取。
6.未尽事宜参照兰州交通大学研究生院发《关于做好2017年硕士研究生复试、录取工作的通知》【院发2017】003号执行。
7.复试结果将在365bet在线投注网站(网址:http://www.1haoshanfang.com/)及365bet在线投注4楼公示。
七、重要声明
(一) 根据兰州交通大学研究生招生工作的相关要求,一旦发现考生提供虚假信息、替考、作弊等不诚信行为,将直接取消其录取资格,一票否决。
(二) 公平、公正、公开是复试工作的基本要求和重要原则。学院将通过官方网站对复试通知、复试考生名单、考生信息、复试成绩及拟录取名单等信息予以公示,接受社会监督。按照教育部要求,复试过程全程录像,以备核查。
(三) 为严肃考试纪律,保障广大考生权益,保证复试工作的顺利进行,我中心郑重声明:复试及招生过程严禁人情托请等任何干扰正常招生秩序或违反招生纪律的行为,一经查实,将取消其复试、录取资格。
(四)监督举报电话:
电话:0931-4938722、4938712(经济管理学院党委)
八、联系方式
365bet在线投注MPAcc教育中心(实验3号楼417室)
咨询电话:0931-4956249
邮箱:mpacc@mail.lzjtu.cn
提示:如考生联系方式变更,请及时告知我中心联系,以确保收到通知信息。
温馨提示:
1.交通路线
▲ 乘飞机的学员:
(1)可在机场乘坐机场至兰州西站的城际铁路,到西站后乘坐BRT至兰州交通大学站。
(2)可在兰州机场乘坐至安宁的机场大巴到枫林小筑酒店(离兰州交通大学约400米)。
(3)可在兰州机场乘坐机场大巴至兰州市盘旋路机场大巴终点站,转乘公交或出租车至兰州交通大学站下车即可,出租车费用约40元左右。
(4)机场至兰州交通大学出租车费用约150-200元。
▲ 乘火车的学员:
(1)可在火车站广场乘131路公交车至十里店转乘BRT至兰州交通大学站。
(2)出租车至兰州交通大学下车,出租车费用约40元。
2.住宿
校内:育苑宾馆(电话:0931-4938022);校招待所(校青年教师公寓3楼电话:0931-4955777)
校外:如家酒店(学校正对面,电话:0931-7633333);
馨寓商务宾馆(学校西侧,0931-7975377);
东府酒店(学校东侧100米电话:09317686888)。
3.兰州气温变化较大,请学员备好御寒衣物。
兰州交通大学MPAcc教育中心
2017年3月17日
附件3:2017年兰州交通大学会计专业硕士面试流程.docx
